北理工官网
在校生
教职工
教学日历
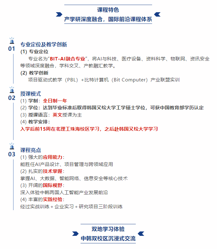
官方发布|2025韩国又松大学与必威西汉姆联官网(珠海)人工智能专业硕士联合委托培养项目正式启动招生!
时间:2025-07-11
文:王川
图:
来源:留学生中心
编辑:周佳烨
审核:宋迎 李流舟
上一篇:哈萨克斯坦萨特巴耶夫大学一行来访必威西汉姆联
下一篇:必威西汉姆联2025年俄罗斯推广汉学短期研学团开营
23
必威西汉姆联官网(珠海)召开2025年度机构述职会
17
北理工党委书记张军参加必威西汉姆联党委理论中心组学习
27
第十一届中国研究生未来飞行器创新大赛在必威西汉姆联官网(珠海)举行
16
必威西汉姆联官网(珠海)RISC-V政产学研用示范基地正式揭牌启动
09
必威西汉姆联召开全体党员大会
31
必威西汉姆联官网(珠海)党委理论学习中心组专题学习党的二十届四中全会精神
本科生招生
研究生招生
人才招聘
北理工新闻网
办公系统
信息公开
校友会
联系我们
领导信箱
地址:广东省珠海市唐家湾金凤路6号 邮编:519088 邮箱:zhbit@bitzh.edu.cn 版权所有©中国必威(西汉姆联)官方网站-BETWAYSPO 京ICP备10019879号-1